Aviron Blésois
ACCUEIL
EN PRATIQUE
LE LIVRET DU RAMEUR
LE BASSIN
LE SAC DU RAMEUR
INFORMATIONS DIVERSES
LE CALENDRIER DES ACTIVITES
LES DOCUMENTS D’ADHESION
REGLEMENT INTERIEUR
BOUTIQUES
CONTACT
Aviron Blésois
ACCUEIL
EN PRATIQUE
LE LIVRET DU RAMEUR
LE BASSIN
LE SAC DU RAMEUR
INFORMATIONS DIVERSES
LE CALENDRIER DES ACTIVITES
LES DOCUMENTS D’ADHESION
REGLEMENT INTERIEUR
BOUTIQUES
CONTACT
© 2026 Aviron Blésois
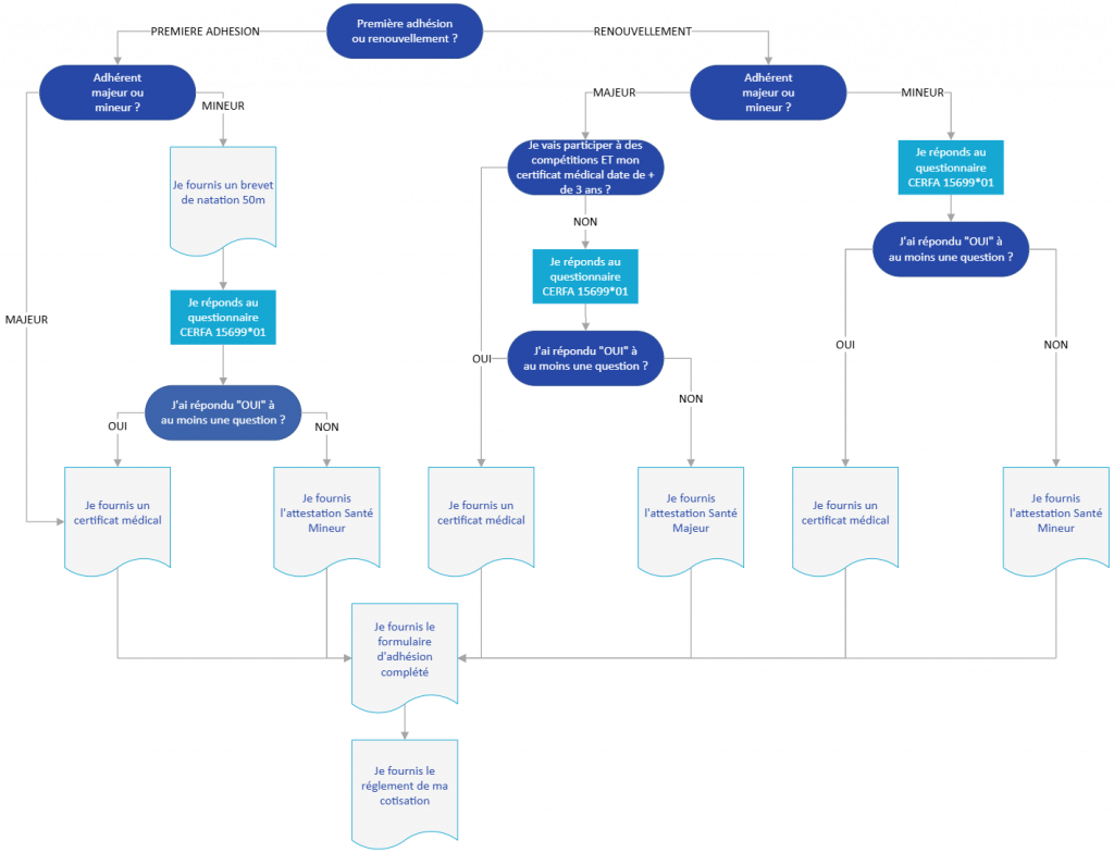
LES DOCUMENTS D’ADHESION
Vous trouverez ci-dessous les documents nécessaires à votre adhésion.
Formulaire d’adhésion 2025 ➡️
Télécharger
Attestation santé
adulte
avec questionnaire
CERFA 15699*01
➡️
Télécharger
Attestation santé
enfant
avec questionnaire
CERFA 15699*01
➡️
Télécharger
Modèle de Certificat Medical
(modèle non obligatoire)
➡️
Télécharger
Message
Emplacement
Date de la réunion